Bernhard Suppan

Bernhard Suppan

IT Professional & Tech Entrepreneur

BS in Information Technology (Network & Security) • MBA in progress at Liberty University. Building tech businesses while pursuing technical excellence in network infrastructure and security.

🏆 Certifications & Credentials

🖥️

CompTIA A+ Coursework

Computer Hardware & OS • Exam Prep Complete

🎓

BS Information Technology

Liberty University • Network & Security

📊

MBA (In Progress)

Liberty University • Strategic Management • Expected 2027

💼 Technical Skills

Network Engineering

  • Cisco IOS Configuration
  • OSPFv2 & EIGRP Routing
  • VLANs & Inter-VLAN Routing
  • CDP, LLDP, NTP Protocols
  • NAT/PAT Configuration
  • Spanning Tree Protocol

Network Security

  • Access Control Lists (ACLs)
  • Firewall Configuration
  • Security Policy Development
  • Password Recovery Procedures
  • Network Vulnerability Assessment
  • Security Planning & Compliance

Systems Administration

  • Windows Server Administration
  • Linux/Unix Systems
  • Active Directory
  • TFTP/FTP Server Management
  • IOS Image Management
  • System Backup & Recovery

Development & Tools

  • React / JavaScript
  • SQL Database Management
  • Java Programming (OOP)
  • Web Development (HTML/CSS/JS)
  • Cisco Packet Tracer
  • Git Version Control

🚀 Entrepreneurial Ventures

LIVE

🎤 SermonSync

AI-powered sermon recap service for churches. Pastors drop their notes, AI generates personalized follow-up messages delivered via SMS every Monday morning.

SaaS AI/ML Twilio
LIVE

📋 NotaryHub365

Mobile notary and loan signing services in Austin/Round Rock. 4,000+ closings, $800M+ transactions facilitated. NNA certified signing agent.

Notary Public Loan Signing Austin TX
LIVE

⛪ ChurchLaunchpad

Done-for-you social media marketing for churches. Content creation, posting, and engagement so pastors can focus on ministry.

Social Media Marketing Church Growth
LIVE

🏠 RealtorMarketingAI

AI-powered marketing services for real estate agents. Automated social media content and lead generation.

AI Marketing Real Estate Lead Gen

🤖 AI-Powered Business Automation

Built a custom AI operations infrastructure managing multiple business domains with automated workflows, real-time monitoring, and intelligent routing.

80+
Automated Workflows
3
Business Domains
15+
Hours Saved/Week
12+
API Integrations

📧 Email & Communication

  • • Gmail triage across 4 accounts
  • • Auto-categorization & routing
  • • Priority alerts to Discord
  • • Daily calendar emails

📱 Social Media

  • • Facebook & Instagram auto-posting
  • • Content rotation & scheduling
  • • Multi-brand management
  • • Engagement tracking

📊 Operations & Monitoring

  • • Real-time job dashboard
  • • Health checks & alerts
  • • Lead monitoring (Airtable)
  • • GitHub backup automation

Tech Stack

Node.js Cron Scheduling REST APIs OAuth 2.0 Discord Webhooks Meta Graph API Google APIs Airtable

🔧 IT Capstone: ATX Data Guard CRM

CSIS 484 Information Technology Capstone • Liberty University • Spring 2025

N-Tier Architecture Diagram

Multi-Tier System Architecture

CRM system architecture with web tier, application tier, database tier, storage tier, and integration layer. Includes load balancing, API gateway, and partner system connectivity.

Systems Design N-Tier CSIS 474
Global Network Topology

Global WAN Network Design

Network topology across three regions (North America, Germany, Singapore) with ISPs, cache nodes, firewalls, routers, load balancers, and 100 Mbps fiber links.

Network Design WAN Infrastructure
Project Gantt Chart

Project Schedule (Gantt Chart)

Project timeline Feb–Apr 2025 with phases: Planning, Development, Integration, Testing, Deployment, and Closing.

Project Management Gantt
Work Breakdown Structure

Work Breakdown Structure

Hierarchical decomposition of project into four phases (Planning, Development, Testing, Deployment) with sub-tasks and deliverables.

WBS Project Planning
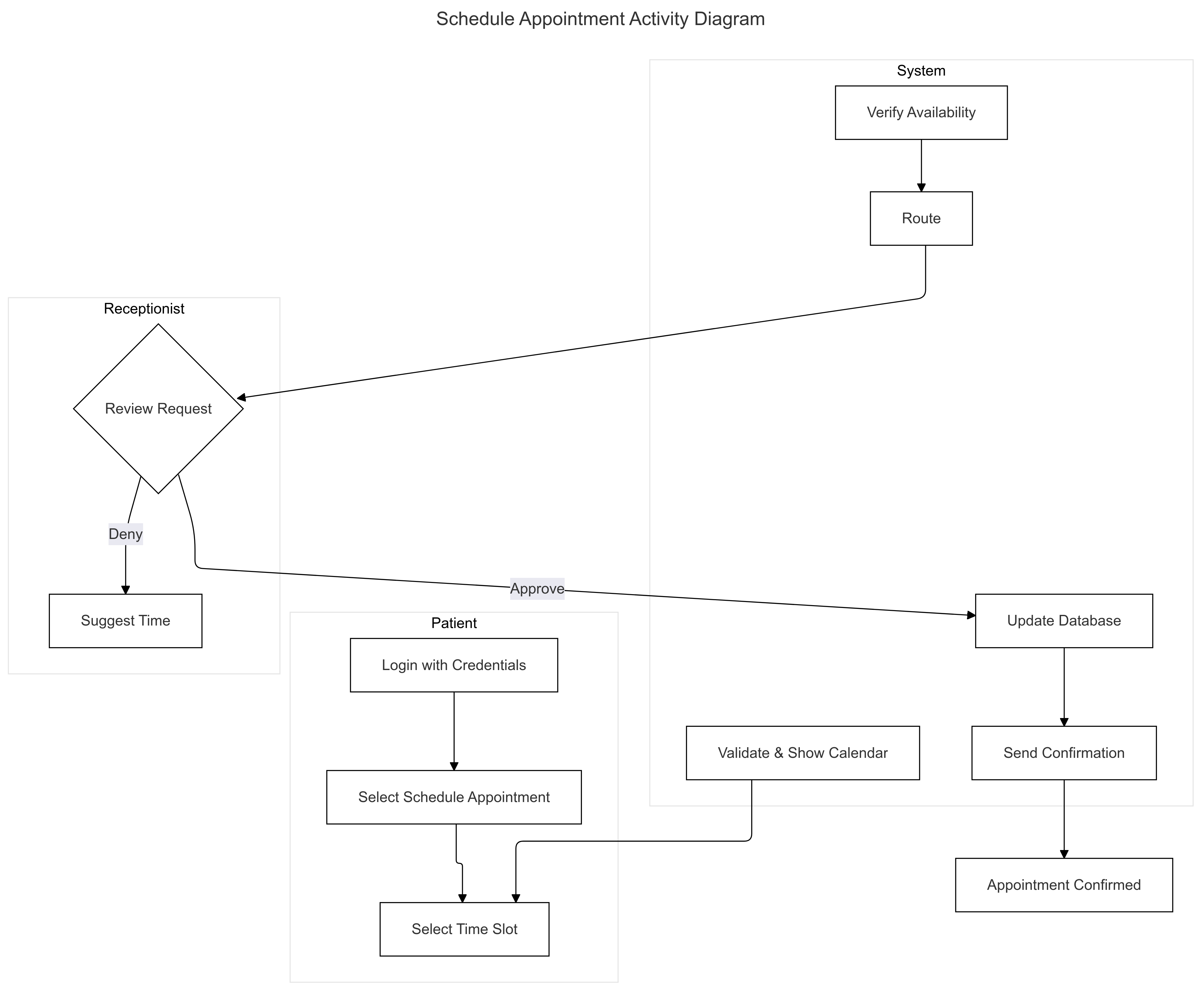
UML Activity Diagram

UML Activity Diagram

Appointment scheduling workflow across Patient, System, and Receptionist swimlanes. Models login, time slot selection, availability check, and confirmation flow.

UML Systems Analysis

🔧 Cisco Networking Labs

CSIS 430 Advanced Networking • Cisco Packet Tracer • Grade: A

📂 Download Labs on GitHub →

OSPFv2 Network Configuration

Single-Area OSPFv2 Implementation

Point-to-point OSPF routing across multiple routers. Dynamic routing protocol configuration and network convergence.

Cisco IOS OSPF Routing
ACL Configuration

Extended IPv4 ACL Security

Implemented named and numbered ACLs to control network traffic flow, demonstrating network security principles and traffic filtering.

ACL Security IPv4
NAT Configuration

NAT/PAT for IPv4

Configured Network Address Translation including static NAT, dynamic NAT, and PAT overload for external network access.

NAT PAT IPv4

🎓 Education

Bachelor of Science in Information Technology Completed

Liberty University

Concentration: Network & Security

Graduated 2025

Master of Business Administration In Progress

Liberty University

Concentration: Strategic Management

Expected 2027

📚 Relevant Coursework

CSIS-484 IT Capstone Project
CSIS-430 CISCO Advanced Networking
CSIS-335 Network Security
CSIS-331 Networks
CSIS-330 Business Data Communication
CSIS-320 IS Hardware & Software
CSIS-312 Advanced OOP (Java)
CSIS-310 Web Programming
BUSI-520 MBA: Business Dynamics (A)
INFT-241 CompTIA A+ Exam Prep

Let's Connect

Open to opportunities in tech entrepreneurship, network engineering, and IT leadership.